来源:《中国大学教学》 2025年第4期
摘要:沿着人工智能如何“重塑”教育的路径,探讨了人工智能影响下人的学习的转型。基于“个体—知识—社会”的三维视角,分析了过去几百年教育的底层逻辑及其在人工智能时代面临的挑战,提出未来教育需要从过去支持学生的继承性学习转型到继承性学习和生成式学习相结合的双阶学习,以适应未来社会发展和人的成长的需求。
关键词:人工智能;学习变革;继承性学习;生成式学习
随着生成式人工智能技术的快速发展和对教育领域的冲击,教育系统的核心议题是人工智能到底会如何影响教育,教育机构应该有何种作为。审视对于这些议题的讨论,尽管不乏对传统教育体系的反思,但绝大多数研究和实践聚焦于如何利用人工智能技术赋能既有的教育体系,让这个几百年前形成的教育体系具有更高的效率。尽管这种“赋能”的思路对改进当下的教育体系多有益处,但对于人工智能对教育带来的更大更根本的“重塑”却少有讨论。对于人工智能时代人类的学习将面临什么样的转变,并基于此探讨教育体系的转型方向。首先讨论当前人类学习模式的关键特征及形成的底层逻辑,以及在人工智能时代遇到的挑战和需要反思的核心问题,其次讨论解决这些核心问题的新底层逻辑,并基于教育新的底层逻辑讨论未来社会人类学习和教育体系的核心特征。
一、知识传授主导的学习模式及其关键特征
1.知识主导
过去三百多年建立起来的现代教育体系的核心是一个复杂有序的知识大厦。教育体系中最基础的话语体系都是围绕知识的习得形成的,例如学习,往往指学习知识,教学则指教知识。从小学到大学的人才培养方案中充斥着各种知识和理论,学生的学习效果评价也是对知识掌握程度的评价,专业和课程都是按照知识的领域来设立的,例如中小学阶段的语文、数学、英语等都是指特定领域的知识,大学阶段的专业实际上也是一个特定领域的知识体系,例如计算机科学与技术专业,实际上指学生在大学将会系统学习计算机科学与技术这个领域的知识。上学就是学知识的观念早已在全社会根深蒂固,家长希望孩子每个学科的知识都学会,老师也拼尽全力希望每个学生都能学到该学的知识,社会选拔人才也多是测量学生知识学习的水平……。
近几十年来,一个明显的趋势是知识范畴的扩张,以及知识习得方式的变革。随着科学技术成为国家竞争的核心力量,各国都投入大量人力物力占领科学研究的高地,这造成了过去三百年来人类知识的快速扩展。再加上知识生产体系从过去的专家创造知识,到普通人通过互联网平台创造知识,再到人工智能生成知识,知识增长速度空前。据英国技术预测专家詹姆斯•马丁(James Martin)测算,人类知识在19世纪每50年增加一倍,20世纪每10年增加一倍,进入21世纪,许多学科的知识更新周期已缩短至2~3年;联合国教科文组织的统计也指出,人类近30年来所积累的科学知识,占有史以来积累的科学知识总量的90%。快速增长的知识给知识传授主导的教育带来巨大挑战,学生在校园里不管如何努力学习,都面临着很多知识还没有走出大学就过时的窘境。
2.统一传授
在知识传授主导的教育体系里,人们认为有一些知识更重要,或者是构成某一领域的核心,于是要求所有的学生都要学习某些特定的知识,随着每个人都需要学习的特定知识的逐渐增多,教育体系逐渐演变为所有的人都学同样的知识(专家认为很重要,需要大家都学的知识),因此就形成了今天统一化的特征。在统一化的教育体系中,个体的学生想学什么或者对什么感兴趣很难被重视和鼓励,从效率角度考虑,所有人同时学习相同的知识无疑是最高效的。因此就有从小学到大学的课程标准,课程标准的核心就是规定每个年级的学生需要学习哪些知识。
过去几百年,人类在教育领域最大的经验就是熟知如何才能高效地学习知识,那就是通过一对多的传授,大家司空见惯的班级制,以及一个班由一个老师给几十位甚至几百位同学统一讲授一样的知识,这就是典型的传授式教育。传授式教育的核心是由已经习得相关知识的老师、把学生要学习的知识仔细地讲解给学生,帮助学生理解知识的原理直到掌握。
3.分段式、分领域
随着知识统一传授的模式越来越盛行,人们发现有一个挑战愈发难以应对,那就是人类的知识体系在不断膨胀,所有学生需要学习的知识越来越多,以至于多到每个学生都无法学完的地步。因此就出现了对知识的切分,每个学生只学习切分后某个板块或者领域的知识。目前主要有两种切分方法,一是按领域切分,即把知识分成不同的学科,例如中小学里面的语文、数学、英语、历史、地理、生物等,以及大学里面的不同专业,都是人为的对知识的切分,实际上在人类社会中,知识本身并没有类别,是人类为了便于传授而做了划分。二是按照知识难易程度的切分,把同样一个领域(学科)内的知识又切分为不同的阶段,例如数学,从最简单的加减运算到微积分,按照难度不同分别设计从小学一年级到大学阶段的学习内容。
二、教育大厦是如何建成的:教育底层逻辑的反思
1.“个体—社会—知识”的三维分析
本文引入“个体—社会—知识”的三维分析体系(见图1)来分析这套知识传授主导的教育体系是如何形成的。个体、社会和知识是影响甚至决定教育底层逻辑的关键因素,也是在更大的体系中看待教育的一种视角。个体视角涉及的关键问题包括:个体的幸福是受什么要素影响的,教育可以在多大程度上影响个体的成长和成功,教育对个体的影响有哪些,哪些是正面的,哪些是负面的?社会维度的关键问题有:社会的发展特征是什么,这一特征下什么样的个体更幸福、更容易成功,社会需要什么样的人才,社会中的职业丰富性和稳定性如何,社会中的技术水平如何?知识视角的问题包括:知识的生产机制是什么,谁通过什么方式在创造新知识,知识的结构和总量如何变化,新知识转化为人类的价值过程是什么,其转化效率如何,知识在社会发展中的作用和重要性如何?
2.知识传授主导的教育体系的形成逻辑
用上述体系来分析三百年来人类社会为什么形成了今天的教育体系,可以帮助我们理解教育并非自古以来就如此,也会帮我们意识到这个教育体系并不永远是最好的。知识传授主导的教育体系的形成是由上述三个因素之间的复杂互动演化形成的。
从个体维度上看,19~20世纪个体成长的很大部分并不在学校,而是在社会,个体的志向更多地受到社会的影响而不是教育的引导,大多数个体的幸福也和教育没有直接的关系。社会中的一小部分人通过接受教育实现阶层跃升成为社会精英,大部分人并没有通过教育改变命运的梦想。从社会维度上看,随着工业革命的推进,新技术不断涌现,人类的生产生活方式发生巨变,工业化大工厂出现,在这种社会中,一方面涌现出各类新的职业,特别是在大规模生产流水线上的操作工,以及生产制造管理的工种。随着工业化的推进,社会对这些工种的需求不仅越来越大,大量的工人只有接受训练才可以从事这些职业,学校教育就逐渐承担起培训社会人员的劳动技能,从而使其能从事某种特别的职业。而习得特定劳动技能的过程主要是一个知识学习的过程。正是这个长期的工业化过程,塑造了当今的教育体系。从知识维度上看,随着工业化的快速发展,人类积累的知识总量快速增长,不断增长的专家成为生产新知识的主要群体,作为创造知识的科学活动还没有成为习以为常的职业,因此,很多知识的产生和实践过程紧密相关,这也为知识的应用和价值创造提供了较好的土壤。全社会对知识的信奉和崇拜日益增长,“知识就是力量”成为整个社会的座右铭。
如果把这三个维度整合起来,就可以得到一幅清晰完整的现代教育体系图景(图2)。知识传授主导的教育体系的形成,和过去三百年人类社会工业化过程有着密切的关系:快速发展但结构稳定的社会创造越来越多的基于知识和技能的职业,这些职业不会随着时间而变化,所需要的知识和技能也具有稳定性。个体习得某种知识后,可能可以确保其一生从事某种职业,而不用担心自己掌握的知识过时而失业。同时知识的快速增长以及其给人类带来的福祉也助推了人类对知识的崇拜,这就顺理成章地给教育通过传授知识为个体职业做准备并为社会输送人才奠定了基础,教育机构只需要批量化地培训具备某种知识和技能的毕业生,就可以有效助力他们的职业成功。在这一背景下,过去几百年全世界的教育体系快速扩张,到今天几乎所有的儿童都要接受教育,甚至确保儿童接受教育是父母和国家的“义务”。
3.知识传授主导教育中的继承性学习
“个体—社会—知识”的分析框架揭示了教育体系随社会发展而不断演进的特点。可以看出不同的社会发展阶段,教育的功能和关注的核心问题可能存在着根本的不同。实际上这并不稀奇,因为教育在其存在的几千年里,已经经历过几次大的转型,从最早的私塾到宗教机构,直到工业化时期才把科学知识作为其根基。循着这样的逻辑,我们也不难理解为什么过去几百年形成的教育体系出现很多问题,因为随着新一代信息技术的快速发展,社会到了一个根本性变革的关口,这对个体的成长以及知识的生产都提出全新的诉求,因此教育也需要适应这种变化而变化。特别是2023年年初,生成式人工智能大模型的横空出世,对整个教育界造成了更大的冲击,对既有教育体系的讨论此起彼伏。
此处以社会中的职业为例,来展示“个体—社会—知识”之间的互动如何塑造了今天的教育体系,包括这个体系的优点和缺点。任何职业的有序运转都是由四个关键要素决定的:职业领域、本领域的特定问题集、解决本领域问题需要的知识和理论、解决问题的行动和过程。在相对稳定的社会和职业分工状态下,第一、第二和第四要素相对保持不变,因此,过去几百年的教育体系很少关注这三个方面的更新换代,而是把大量的精力聚焦于第三点上,形成了基于继承性学习的知识传授主导教育体系(图3)。

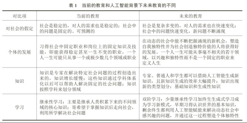
继承性学习的核心假设是:社会是稳定不变的,社会中的问题也是特定的可预测的,因此社会对人的需求在一定的时间段内是固定不变的。社会中的知识是由一小部分专家创造的,因此知识总量相对稳定,知识结构固定不变(主要按照学科来划分),专家的知识创造过程主要是专家在解决特定的社会问题的过程中积累而成的。学生的学习主要就是继承专家已经形成的知识体系中的核心部分,教育的核心目的是继承特定领域(学生所选专业或者学科)的一个完整的知识体系,然后寄希望于学生走向社会后,利用所学的知识体系解决社会中的问题,为社会创造价值。
近年来,人们不断意识到学生只靠简单的继承性学习已经很难解决社会中的问题,因此开始关注在学习特定知识体系的过程中同时开发其批判性思维和创新能力,这样当社会问题和所学知识之间无法完美匹配时,学生可以创造性地利用已有知识灵活解决问题。因此,对于每一个学习者个体,他们只有完整地理解上述四个关键要素之间的关联才有可能具备从事本职业的能力,特别是在当下的时代环境中动态调整四者之间的互动关系的能力。例如,师范生教育主要是培养未来的老师,在师范生教育中,主要给学生教授教育学、心理学等相关学科的知识和理论,以期学生毕业后利用所学的知识去给下一代的学生传授知识。但是现实中发现师范生仅靠学习了这些知识和理论无法应对当老师后现实世界的复杂问题,因此,近年来在师范生教育中,特别引入了一些与实践相关联的场景,帮助学生理解所学知识如何在实践场景中灵活运用。实践场景的引入尽管能在一定程度上把解决复杂问题的四个要素相连接,但是在本质上依然是知识的传授,引入实践场景也多为学生更好地发展在掌握必要知识前提下的能力,依然无法训练学生提出问题并落地解决方案的能力。
三、人工智能重塑学习和教育的底层逻辑
1.知识传授主导的教育在人工智能时代面临的挑战
首先,人工智能对于人类生活和社会的影响。生成式人工智能的出现,对“个体—社会—知识”体系产生了根本影响。实际上在过去十年内已经有大量关于人工智能如何影响社会的讨论,也有几次像人工智能战胜人类棋手、机器人取代很多工作、元宇宙横空出世等热点事件,生成式人工智能的出现只是人工智能和数字化技术影响人类生存发展进程中的又一个节点。在这一系列的讨论中我们已经意识到:人工智能等新兴技术正在推动人类生存和生活方式发生巨变。随着社会生产方式的革新,人的生存意义也成为一个需要不断重新审视的话题,现实人与虚拟人的共存、人的精神是否可以永生等终极哲学问题也得到关注,人类社会秩序、人类的身份甚至人类的未来可能都面临着根本的转型。
其次,人工智能对人类知识生产和学习机制的影响。生成式人工智能已经可以基于大数据实现自主的大规模知识生成,甚至有一些领域,例如药物分析已经深度运用于知识生产过程,可以预见:未来生成式人工智能还将大大提升知识增长的速度。除此之外,人类固有的按照学科分类知识的做法也将会被人工智能所打破,由于人工智能具有海量知识的学习和整合能力,能够跨越学科边界轻松地实现跨领域重构,人类的知识结构可能面临着重塑。
最后,人工智能对教育生态中的学习者和学习过程的影响。智能社会中人的学习模式会和工业化、信息化时代有巨大不同。特别是终身学习、技术赋能的自主学习等必然成为人生存于智能社会的基本状态,想象力、创造性等也被认为是未来社会中人区别于机器人的重要特征。从而生发对人类学习的追问:在人工智能不断发展的情况下,社会中的每一个人包括学生还需要学习吗,谁需要学习,需要学习什么,什么时候学习,如何学习?这些问题决定着教育体系的根本价值。当学习者的学习和生活发生根本变化,教育生态中紧随其后的一系列利益相关方都面临着改变。
2.人工智能时代的双阶学习
人工智能首先颠覆了对社会的基本假定,未来社会是复杂多变的,人工智能的快速发展导致社会对人的需求发生根本变化,且这种变化一直处于变化中。社会中的问题也是不断变化的,新问题不断涌现。在工业化社会,知识主要由专家创造,随着互联网的发展,普通人也可以创造知识,并且通过社交平台发行传播,生成式人工智能也可以创造知识,导致知识总量急速膨胀,知识的结构从过去的静态学科变化为基于问题领域划分的动态网络模块,并且随着时间的变化而快速迭代。
在这种情况下,人的学习分为两个阶段,一是幼年阶段为了认识世界而需要学习的基本知识和工具,例如学会使用人工智能、语言的学习以及基本的数学知识等,这部分依然是继承性学习。当掌握了这些认识世界的基本知识和工具后,人不再需要花很长时间在学校里面进行某一个特定领域的长期集中学习,例如现在大学里花四年时间学习某一特定学科的知识在人工智能时代可能价值有限,这一阶段的学习将成为学习者在与社会的互动过程中,针对自己感兴趣的问题并借助人工智能的力量去解决,同时生成新的知识。这种不断地提出问题解决问题的社会互动过程也是一个人塑造自我独特性的过程,这种独特性会定义一个人在社会中的位置及价值。这一阶段的学习超越了以特定领域固定知识体系的习得之目的,是培养人在未来社会中生存所具有的重要能力和素养的过程。生成式学习见图4中椭圆圈定的领域。第一阶段的继承性学习加上第二阶段的生成式学习,就成为人工智能时代面向未来的双阶学习新形态。
四、总结:人工智能时代的未来教育
人工智能对教育的根本影响是重塑教育的底层逻辑,即促使我们重新思考这些根本问题:人工智能时代的社会会变成什么样?在未来的社会中,人的什么能力和素养对其幸福生活和事业成功很重要?教育体系如何才能对人在未来社会中生活的关键能力和素养提供有效的支持?基于对这些问题的反思,我们发现基于知识传授的继承性学习不再能满足人的学习需求,而融合继承性学习和生成式学习的双阶学习模式将成为支持未来学习者的主要模式。而要支持这样的学习模式,教育体系需要彻底的重塑(表1)。

在未来,教育的根本目标不是帮助一个人在前几十年积累足够的知识以供其后几十年的生活和工作,而是成为支撑一个人全生命周期的学习;教育不是开辟一个远离社会的象牙塔,培养拥有在专家看来极具美感的知识体系的人,而是引导和帮助人在这个复杂和快变的真实世界中获取幸福和快乐生活的能力。联合国教科文组织的报告《反思教育:向“全球共同利益”的理念转变?》、谷歌(Google)发布的关于未来教育的报告等都指向人工智能时代教育向何处去的话题,这些报告一致提出智能社会中教育的新逻辑:能力和素养导向的、贯穿一生的学习,融入社会和生活的、虚拟和现实融合的教育等。
我们要重新认识人类的知识体系及结构。现行教育体系都是建基于以学科为基石的知识架构中,分科教育持续数百年。但人工智能的出现,特别是对于不同学科知识的无障碍随机整合,可能导致人类重新思考知识的结构,学科的界限将越来越模糊,而对教育来讲,需要梳理哪些知识是人认识世界的基本知识,从而在早期第一阶段中集中学习,而剩余的大量由人工智能生成的知识则面临着是否需要分类及如何分类的问题。
要明确什么样的教育体系才能有效支持学习。按照图4的方式开展学习,特别是椭圆圈定的领域的生成式学习,需要不同于当下教育体系的全新的系统来支持,这就需要彻底的教育变革,而不是修修补补的改革。例如重新划分基础教育与高等教育的分野,重新定位高等教育的目标等。
(作者:张晓军,西交利物浦大学教授)